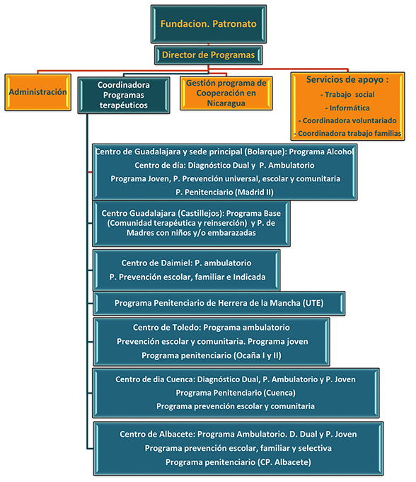
[ Organigrama ]
 ORGANIGRAMA
Política de privacidad (LOPD)-Nota Legal
FUNDACIÓN SOLIDARIDAD DEL HENARES - PROYECTO HOMBRE C.L.M